
오늘의 리뷰는 MSI MEG X570 Gotlike입니다.
메인보드 대표 브랜드 중 하나인 MSI은 대만에 본사를 두고 있으며, 하드웨어 제품을 생산, 제조하고 있습니다. 워낙 큰 하드웨어 업체로서 컴퓨터에 관련된 모든 제품을 생산, 제조, 판매하고 있습니다. 사실 메인보드하면 MSI의 전원부 구성이 굉장히 좋은편에 속하지만, 국내에서는 AS가 너무 안좋아서 빛을 못보는 제품이기도 합니다.
MSI 메인보드 제품에도 등급이 있는데, Creator 같은 메인보드는 일반 사용자가 사용하기 어려운 제품군이기때문에 논외로 하고 일반적인 사용자가 사용할 수 있는 메인보드 등급으로는 보편적으로 MEG가 최상급 라인업, 그 이하로 Gaming, MPG, Pro 등 다양한 라인업이 존재 합니다.
| Creator | MEG | MPG | Gaming | Pro |
MSI 제품을 볼때마다 느끼는 것은 트레이드 마크인 용용이를 볼 수 있는데, 이로인하여 디자인적 우수함이 반감되는 경우를 많이 볼 수 있습니다. 한편으로는 MSI에서 용용이 사랑이 언제까지 이어나갈지 궁금하기도 합니다.
오늘은 MSI 메인보드 중 최상급 라인업인 MEG Gotlike에 대해서 알아보려고 합니다.
| Specs |
| 제품명 | MSI MEG X570 Gotlike |
| CPU | AMD 2세대/3세대 라이젠, 라데온 내장 그래픽이 있는 1세대/2세대 라이젠 프로세서 |
| 소켓 | AM4 |
| 칩셋 | AMD X570 |
| 메모리 |
라이젠 3세대에서 DDR4-3600 x4까지 지원, 최대 128GB, 듀얼채널/A-XMP |
| 멀티 GPU 지원 |
NVIDIA SLI - 2way 지원 AMD CrossFire - 4way 지원
|
| 확장슬롯 |
3세대 라이젠은 PCIe 4.0, 2세대는 PCIe 3.0 PCI-E x16 3개(x16, x8/x0x8, x8/x4/x4) PCI-E x1 1개
|
| Audio |
리얼텍 ALC1220 코덱 2개, 7.1채널, S/PDIF ESS E9018 코덱, 6.3mm 금도금 스테레오 헤드폰 출력
|
| 네트워크 지원 |
킬러 E2600 기가비트 랜 킬러 E3000 2.5기가비트 랜 킬러 AX1650 WiFi 6. 802.11 a/b/g/n/ac/ax 듀얼밴드(2.4GHz, 5GHz), 블루투스 5
|
| 스토리지 지원 |
SATA 6Gbps 포트 6개(레이드 0/1/10) M.2 3개(키 M, 레이드 0/1/10) 1번 M.2 슬롯: SATA 6Gbps와 PCI-E 4.0/3.0 x4 지원. 2242/2260/2280/22110 2번 M.2 슬롯: SATA 6Gbps와 PCI-E 4.0/3.0 x4 지원. 2242/2260/2280 3번 M.2 슬롯: SATA 6Gbps와 PCI-E 4.0/3.0 x4 지원. 2242/2260/2280/22110
|
| 그래픽 출력 지원 | - |
| USB 포트 지원 |
X570: USB 3.2 Gen2 10Gbps 3포트(백패널 타입 A 2개, 내부 핀헤더 타입 C 1개) X570: USB 3.2 Gen1 내부 핀헤더 4포트 X570: USB 2.0 내부 핀헤더 4포트 CPU: USB 3.2 2포트(타입 A 1개, 타입 C 1개. 3세대 라이젠은 Gen2, 2세대는 Gen1) CPU USB 3.2 Gn1 타입 A 백패널 2포트
|
| 악세사리 |
10기가비트 이더넷 카드 2슬롯 M.2 확장 카드
|
| 수입사 | (주) CS이노베이션 |
| 보증기간 | 3년 |
| 기술사양 |
| AMD 라이젠 프로세서 완벽 지원 |
| 라이트닝 PCI-E Gen4 지원 |
| 최고의 안정성과 호환성 테스트 후 판매 |
| 세계 최고 수준의 칩셋 전용 팬 장착 |
| 더블볼 팬으로 풍량 및 소음에 뛰어남 |
| 게이머 친화적 디자인 |
| 최강의 게이밍 성능을 위한 강력한 쿨링 성능 |
| 제로 프로져 기술 적용 |
| M.2 쉴드 프로져 기술 적용 |
| 확장된 히트 파이프 적용 |
| 다니아믹 대시보드로 실시간적으로 확인 가능 |
| 완벽한 I/O 커버 디자인과 정전기 방지 기술 적용 |
| 최고 품질의 SW 제공 |
| 1초 오버 클러킹 지원 |
| 19페이즈의 견고한 전원부 설계 |
| 최신 규격 지원 스토리지 장착 가능 |
| USB 장치 성능 극대화 |
| AMD 터보 USB 3.2 Gen2 안정성 향상 |
| 10G 슈퍼 랜 엑세서리 카드 기본 제공 |
| 킬러 더블샷 프로 사용 가능 |
| 더 실감나는 프리미엄 게이밍 사운드 |
| Unboxing |




MSI MEG X570 Gotlike의 박싱은 최상급 라인의 메인보드를 자랑하는 것처럼 매우 질감이 뛰어난 박싱과 포장으로 되어 있으며, 박싱의 전체적인 구성은 2층 구조로 1층에는 메인보드 2층에는 기타 동봉품이 박싱으로 포장 되어 있습니다. 박싱 전면부에서는 책장 형태로 제품의 기술 사양 및 상세 스펙을 확인할 수 있으며, 내부 메인보드의 외관도 확인 할 수 있습니다.
| 외 관 |

MSI MEG X570 Gotlike 메인보드치고는 무게감이 상당히 느껴집니다. 이는 메인보드의 발열제어를 하기위하여 많은 발열판이 장착되어 있기 때문입니다. 대부분 최상급 메인보드 라인에서의 공통된 점이며 MSI Gaming, Pro 시리즈와 다른 구성품으로는 전원부 및 추가된 PCIe 및 방열판 등 조금 더 확장성을 띈 제품이라 생각하시면 될 것 같습니다.


| CPU 다이렉트 역활 | PCH 다이렉트 역활 |
| GPU | SSD |
| RAM | PSU |
| PSU | 기타 하드웨어 장비 |
MSI MEG X570 Gotlike 다이어그램을 살펴보면 이러한 동작 구조로 되어있는데, 직접적인 CPU 프로세서에서 다이렉트로 연결되어 처리하는 작업과 PCH 칩에 추가적인 작업을 진항 할 수 있도록 설계되어 있습니다.
| 꿀 " Tip " |
| MSI MEG X570 Gotlike 1번 M.2 슬롯만이 CPU에 다이렉트로 연결되기 때문에 OS 설치시 꼭 M.1 1번 슬롯에 적용시키세요. 체감하기는 어렵겠지만, 속도 및 OS 안정감 그리고 CPU와의 연계성이 좀 더 부드러워집니다. |
| PCIe_E1 슬롯은 다이렉트로 PCH에 연결되기 때문에, CPU에 안정적인 전압을 공급할 수 있습니다. 따라서 오버클록을 높게 하신다면 PCIe_E1 슬롯에 그래픽 카드를 장착하시기 바랍니다.(그래픽 카드 1개만 사용할 경우) |
이거 실제로도 미세하게 차이 납니다. 꼭 하세요.

모든 하드웨어 장비의 기술력과 퀄리티를 확인할때는 PCB 뒷면을 보게된다면 알 수 있다고 생각합니다. 이유는 이 PCB설계, 제품의 구조, 납땜의 처리수준만 보아도 그 제품의 퀄리티를 한눈에 알 수 있게 됩니다.
MSI MEG X570 Gotlike 제품은 전체적인 PCB 구조가 매우 깔끔하게 되어있으며, 전압 흐름에도 매우 완성도 높은 구조로 설계되어 있다는 점을 확인할 수 있습니다.
| 1 | CPU와 PCH의 구조적인 역활을 분할하여 전압을 안정적으로 공급해줄 수 있도록 설계되어 있다는 점입니다. |
| 2 | 메인보드 자체에 발열이 발생할 수 있는 칩을 분포시켜 발열이 집중되지 않도록 설계되어 있다는 점입니다. |
다만 아쉬운 부분이 있다면, MSI의 고가의 메인보드 라인업인데도 불구하고, 백플레이트에도 추가 방열판 장착이 없다는 점은 매우 아쉬운 부분이었습니다.
이 정도 금액이면 전체 백플레이트는 아니더라도 조금 해줄 수 있는거 아닙니까....


| RAM 클럭 | ||||
| 1866Mhz | 2133Mhz | 2400Mhz | 2666Mhz | 2800Mhz |
| 2933Mhz | 3000Mhz | 3200Mhz | 3200Mhz | 3466Mhz |
| 3600Mhz | 3733Mhz | 3866Mhz | 4000Mhz | 4133Mhz |
| 4266Mhz | 4400Mhz | 4600Mhz | 4800Mhz | |
AMD가 참 좋은 점이 소켓에 대한 장난질이 없다는 점입니다. Ryzen3, 5, 7, 9 모드 사용이 가능하며, 2021년까지는 리사수 누님이 소켓에 대한 변경이 없을 것이라고 말하였기 때문에 X570으로도 4000번대까지 사용이 가능하지 않을까 생각 됩니다.
RAM 슬롯은 전체적으로 알루미늄으로 2차 커버가 되어있으며, RAM 듀얼 채널을 지원합니다. 특히 MSI 메인보드에서는 RAM 장착 시 딸깍 거리면서 딱 끼이는 느낌이 참 좋은데요. 이건 듀퐁라이터에서 퐁~ 하고 열리는것처럼 똑~ 하고 껴집니다.
MSI MEG X570 Gotlike의 최대 장점은 다른 메인보드에 비하여 CPU, RAM 오버가 잘된다는 점입니다. 물론 다른 타사의 고급라인 제품이 비슷한 전원부를 유지하고있지만, 주관적으로는 Gotlike가 오버가 좀 더 잘됩니다.


전면부 외관에서는 MSI 상징인 용용이가 존재하며, 이 용용이의 역활은 전원부의 발열을 해소해주는 쿨링 팬이 장착되어 있습니다.

| 전원부 방열판 | M.2 방열판 | VRM |
| 11℃ ↓Down | 25℃ ↓Down | 10℃ ↓Down |
전면부 외관에서는 용용이의 그림을 확인할 수 있으며, 이 용용이는 M.2, 전원부, VRM의 온도를 떨어뜨려주는 매우 핵심적인 열활을 해줍니다.


전면부의 M.2 슬롯은 2중 써멸패드로 되어있으며, 매우 두툼하고 방열잘해줄거 같은 아머링으로 되어 있습니다. 실제로도 일반 Gaming 메인보드에 비하여 약 1~3℃ 정도 발열을 제어해줍니다. 이는 방열판의 효과라기보다는 팬의 역활이 뛰어난 것으로 확인할 수 있습니다.
| I/O |


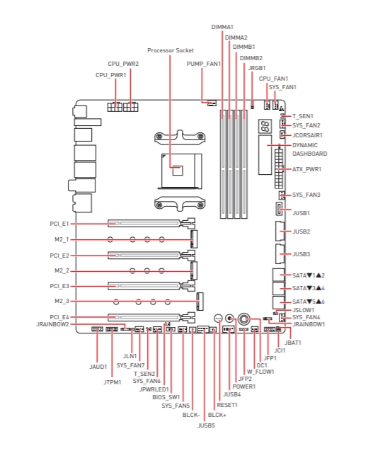
MSI MEG X570 Gotlike 메인보드의 I/O 구성을 정말 알차다는 표현을 하는 것이 맞을 것 같습니다. 현재 지원가능한 최상의 스펙의 I/O를 지원하며, 특히 USB 3.2 Gen2까지 기본 지원되는 것을 보면 참 좋은 I/O 구성인것 같습니다. 이로인하여 수준 높은 데이터 속도를 경험하실 수 있으며, Audio 및 BIOS도 있기 때문에 매우 편리하게 사용하실 수 있을 것 같습니다.



Audio 포트를 구분하여 장착할 경우 기존 Audio보다 뛰어난 소프트웨어 효과를 체감하실 수 있으니 꼭 참고하여 알맞은 포트에 장착하시기 바랍니다.


MSI MEG X570 Gotlike 제품은 OLED 대시보드를 지원합니다. 이로인하여 Gif 파일로된 이미지를 메인보드에 노출 시킬 수 있습니다. 자세한 설명은 아래 링크를 통하여 확인해주시기 바랍니다.
>MSI MEG X570, Z390 Gotlike 대시보드 사용방법<
[Computer] MSI MEG Z390 Gotlike, MSI MEG X570 Gotlike, 갓라이크 대시보드 이미지 변경하기
오늘의 리뷰는 X570, Z390 Gotlike 대시보드 이미지 변경하기 입니다. MSI MEG Z390, X570 갓라이크 메인보드에는 대시보드라는 이미지 대시보드가 있습니다. 이 대시보드에서는 하드웨어 중 CPU, GPU 온도 및 다..
zcomit.com
| 방열판 해부 |



전체적인 방열판은 굉장히 두툼하고 통 알루미늄으로 구성되어있습니다. 아노다이징처리되어 깔끔하고 높은 마감을 확인할 수 있으며, 특히 MSI MEG X570 Gotlike 뛰어난 발열 효과도 있지만, 하이엔드 시스템을 구성하더라도 안정적인 전력과 그에 따른 발열 제어가 굉장히 좋다는 점입니다.
| 내부 칩셋 설명 |


AMD X570 칩셋입니다. 이 부품은 SSD 및 기타 하드웨어장치를 연결해주는 역활을 한다고 생각하시면 이해하기 쉬우실 것 같습니다.
전원부




| 전원부 구성요소 | |||
| MosPet(모스펫) | Regulator(레귤레이터) | CAPACITOR(캐패시터) | Choke Coil(초크코일) |
| infineon IR35201(컨트롤러) | infineon IR RDA21472 | M94j 560 6.3v | R22 1916 |
전원부의 구성은 14+4+1 페이즈로 구성되어 있습니다. 확실히 고가의 메인보드다보니 독일 인피니언 제품을 사용하였습니다. 이 제품은 대부분 가격대가 높아 고급 메인보드에 많이 사용되는 부품이며, 안정성과 뛰어난 전원부를 설계하는데 있어 필수 부품이기도 합니다.


메모리 전원부는 Richtek RT8125 컨트롤러에 의하여 제어되며, 이 컨트롤러는 높은 효율성과 응답성 그리고 높은 DC 출력을 제공합니다. 또한 컨트롤러에서 찾을 수 있는 전압 감지가 매우 쉬워 기존대비 높은 전력 효율을 보여줍니다.
높은 전력 > 오버클록이 잘된다 = 발열이 높다 라고 쉽게 생각하시면 될 것 같습니다.
Audio


MSI MEG X570 Gotlike 제품의 Audio는 Realtek ALC1220 제품을 사용하였습니다. 사실 이 칩셋에 대해서 하고싶은 말이 굉장히 많습니다. 이 칩셋에는 몇가지 문제점이 있습니다. 게임을 할때 많은 사운드가 발생하게 될 경우 음질이 미세하게 찢어지는 경우가 있습니다. 물론 이러한 부분은 체감하기 어려울 수 있겠지만, 데이터는 거짓말 하지 않습니다.



그래프를 보시면 일정하게 흐르다가 표가 솟구치는 것을 볼 수 있습니다. 특히 THD 상황일때 매우 찢어지는 소리를 확인하실 수 있을 것입니다. 차세대 메인보드에서는 Realtek 제품보다 다른 개선된 제품을 사용했으면 좋겠다는 생각을 합니다.
팬, PCIe 칩셋


팬 컨트롤러는 Nuvoton NCT6797D-M 사용하였으며, PCIe 컨트롤러는 IDT6V4 사용하였습니다. 두 제품 모두 다 신뢰성이 높고 저전력으로도 효율높은 시스템을 동작시킬 수 있습니다.



Killer E2600 컨트롤러는 다양한 수상경력이 있는만큼 현재까지 매우 뛰어난 이더넷 컨트롤러 제품입니다. 다만 국내 인터넷 환경에서는 SW 적으로 도움보다는 방해가 되는 요소가 많은데, 제조사에서 제공하는 표준 드라이버가 아닌 순수 단독 드라이버만 설치해주신다면 해결되는 문제 입니다.


PCIe Gen4를 지원하게 되면서 추가된 칩셋으로 최근 X570 제품에서 많이 보이고 있습니다. PI3EQX 1004B1ZHE 칩셋으로 5 ~ 10 Gb의 속도를 사용할 수 있게 해주며, USB 3.1, 3.0과 호환도 가능합니다. 또한 포트당 3.3V라는 저전력으로도 최대의 효과를 뽑아낼 수 있기 때문에 차세대 메인보드에서도 해당 칩셋이 사용될 것으로 예상 됩니다.

마이크로닉스 256Mb의 플래시 낸드 칩이 2개가 있습니다. 이로인하여 듀얼 바이오스를 구성할 수 있는데, 하나는 메인바이오스이고, 또 다른 하나는 백업된 바이오스를 의미 합니다. 이로인하여 메인 바이오스가 손상되어도 자동으로 복구가 되어 PC를 안정적으로 실행할 수 있습니다.
| 추가 구성품 |






MSI MEG X570 Gotlike 제품이 비싼데도 불구하고 가성비가 좋은 이유는 여기에 있습니다. 바로 추가 구성품때문입니다. 기본적으로 M.2 추가 슬롯이 있으며, 이로인하여 많은 스토리지를 사용하실 수 있습니다.



MSI MEG X570 Gotlike 두번째로 10기가비트 랜카드를 증정 합니다. 10 기가비트 랜카드는 말 그대로 최신 기술인 Wifi-6도 지원합니다. 해당 제품만 하여도 얼추 10만원가량하는것인데, 사실 갓라이크가 생각보다 가성비가 좋다는 점이 이러한 부분입니다.
다만 킬러랜의 고질적인 순수 소프트웨어의 문제가 있습니다. 이같은 부분은 독립적인 소프트웨어를 설치를 해주신다면 해결이 되는 부분이니 자세한 내용은 아래 링크를 통하여 확인을 부탁드리겠습니다.
[Computer] Killer LAN 제대로 사용하기, 킬러랜 끊김 현상 고치기
오늘의 리뷰는 킬러랜 제대로 적용시키기 입니다. 킬러랜은 현재 매우 뛰어난 이더넷 컨트롤러로서 네트워크 데이터 패킷을 매우 효율적으로 사용할 수 있다는 장점이 있습니다. 하지만 소프트웨어적인 문제로 인..
zcomit.com
| RGB |



MSI MEG X570 Gotlike 제품은 팬, 전원부 방열판, 대시보드에서 RGB 및 Gif 이미지를 확인하실 수 있습니다.
| SW |


| 구분 | BIOS | Dragon Center |
| 최신버전 | E7B10MS.190 | E7B10MS.190 |
| 기능 | CPU, RAM, Booting 등 상세 설정 | 드라이버, RGB, 오버클록, 모니터, 아이레스트, 대시보드, 제품등록, 시스템정보, FAQ, USB 및 스토리지 부스트, 메크로, 사운드 설정 등 |
다양한 메인보드를 리뷰하면서 각 제조사의 BIOS를 사용해보았는데, 개인적으로는 인터페이스 및 사용방법이 매우 쉬운 BIOS는 MSI 였던것 같습니다. 또한 부가적인 SW로 Dragon Center 라는 것이 있는데, 굳이 BIOS가 아니여도 SW를 통하여 PC에 모든 설정을 가능하게 해줍니다. 개인적으로 드라이버 업데이트를 한번에 매우 쉽게 해결할 수 있어서 매우 편리하였습니다.
또한 SW의 충돌이나 오류같은것을 딱히 체감하지 못하여 SW적으로 매우 뛰어난 완성도를 보여주었다고 생각 됩니다.
MSI제품을 사용하신다면 꼭 설치하여 사용해보시기 바랍니다.
MSI Dragon Center - For GEFORCE RTX 20 Series
MSI Dragon Center - For GEFORCE RTX 20 Series
www.msi.com
| 결 론 |
MSI MEG X570 Gotlike 제품은 매우 뛰어난 전원부와 칩셋으로 확실히 최고급 라인의 메인보드라는 것을 느끼게 해줍니다. 뛰어난 전원부로인하여 타 제품에 비하여 손쉽게 오버클록이 되며, 또한 발열제어에서도 탁월한 성능을 보여줍니다. 또한 메인보드에 적용된 칩셋 및 제품 구성이 워낙 최상급 라인에 적용되는 부품들로 구성이 되어 있습니다.
하지만 매우 높은 가격대를 형성하고있는 만큼 몇가지 아쉬운 부분도 보였습니다. 바로 Audio 칩셋과 높은 가격대를 형성하고있는 메인보드인데도 불구하고 백플레이트 방열판이 없다는 점이었습니다.
그래도 실제 사용을 해보면서 단점보다는 장점이 많다고 느끼는 메인보드이며, 확실히 돈값한다는 느낌을 들게 해줍니다. 다만 AS가 CS이노베이션이라는 점 하나로 추천하기가 어렵습니다.
MSI MEG Z390 Gotlike 관련하여 3~4주전쯤 SSD 방열판 관련해서 비디오 동영상 + 문의메일까지 넣었는데, 아무런 답장이 없네요..언제 쉬는날 직접 찾아가는 방법밖에는 없는것 같습니다.
제품이 매우 좋으면 뭐합니까...AS가....이런데...
감사합니다.
